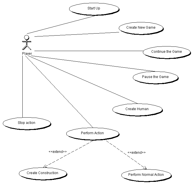
Use Case Diagram build with Together: